Blog
言語調査に関わる参加者募集のお知らせ
平素より大変お世話になっております。
弊社が関係先としてお世話になっております、NTTコミュニケーション科学基礎研究所様(https://www.rd.ntt/cs/)が、言語習得に関する調査への参加者を募集していらっしゃいます。
対象となる年齢のお子様をお持ちの方、ぜひご参加ください!
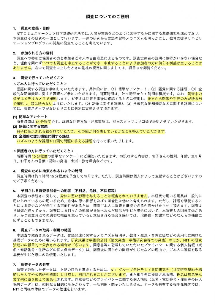
詳細につきましては、画像のチラシをご覧くださいませ(クリックすると画像が拡大します)。
ご質問等のお問い合わせも、ファイル内に記載してある連絡先へお願いいたします。
合同会社A. E. カンパニー 逗子カウンセリングルーム
〒249-0005 神奈川県逗子市桜山2丁目8−9 クレールテラス 101号
contact@ae-company.co.jp(お手数ですがアットマークを半角にご修正ください)
Tel. 050-7112-6266 営業時間:9:00~19:00
※ お電話はお客様ご対応中の場合、またスタッフ出張中の場合はお受けすることができませんので、留守番電話へメッセージをお入れください。折り返しご連絡いたします。
LINEアカウントからもお問い合わせいただけます☆

よろしければ下の画像のクリックをお願いします!



